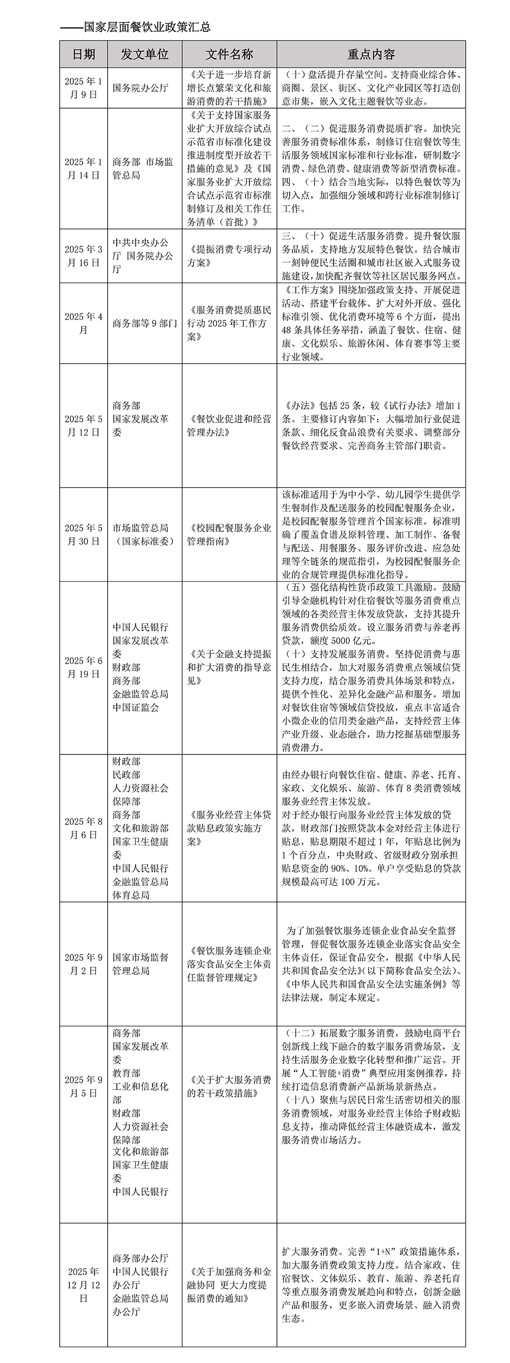
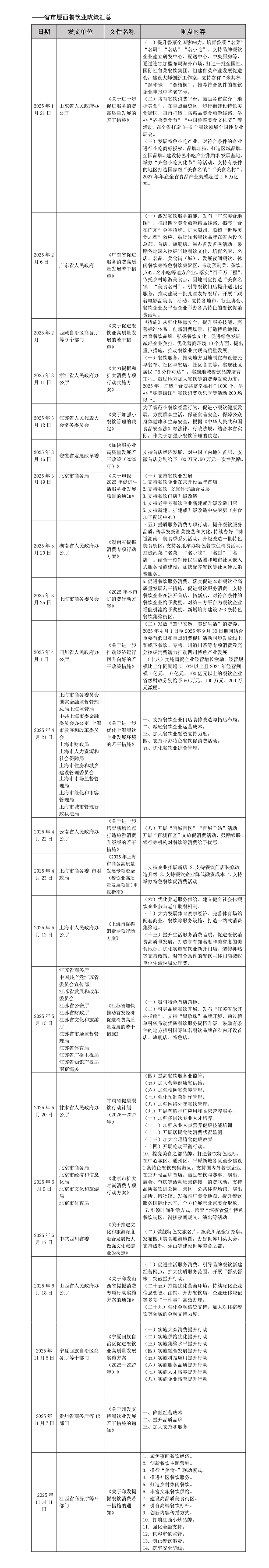
用好国家提振政策 助力餐饮业高质量发展——2025年餐饮业政策汇总
2025年,我国餐饮业在恢复发展的同时,行业也面临着前所未有的挑战:平台高额补贴引发的“价格战”导致行业内卷加剧,严重压缩企业利润空间;食材、人力、房租等刚性成本攀升,餐饮企业经营压力持续增大。
国家高度重视餐饮业的发展,中共中央办公厅、国务院办公厅、商务部、国家发展改革委、市场监管总局等有关部门密集出台相关政策,通过提振消费专项行动、培育新增长点等方式促进餐饮消费。
为便于餐饮企业用好政策,中国烹饪协会对2025年国家及地方出台的行业政策进行汇总梳理,助力餐饮业高质量发展。


